| 更新日期:2022-1-10 来源:化工邦 编辑:氯碱网 | 在线收藏 |
|---|
危险废物环境管理指南 化工废盐
1适用范围
本指南列出了主要化工行业化工废盐产生环节和有关环境管理要求。
本指南适用于主要化工行业企业内部经鉴别属于危险废物的化工废盐的环境管理,可作为生态环境主管部门对主要化工行业企业开展环境监管的参考。
2术语和定义
2.1主要化工行业
指《国民经济行业分类》(GB/T 4754)中规定的农药、化学药品原料药、染料、橡胶助剂、煤化工及合成树脂等化工废盐产生量较大的制造业。
2.2化工废盐
指化工生产过程或废水处理过程产生的含有有毒有害成分的含盐废液或固体废盐。
2.3副产盐
指化工生产过程中与主产品同时产生的或由化工废盐经加工后生产的符合相应产品标准的无机盐产品。
2.4化工废盐无害化
指通过化学、物理焚烧等方法减少或者消除化工废盐中有毒有害成分的过程。
2.5化工废盐资源化
指化工废盐生产副产盐或作为工业原料、助剂进行利用的过程。
3主要化工行业化工废盐产生环节
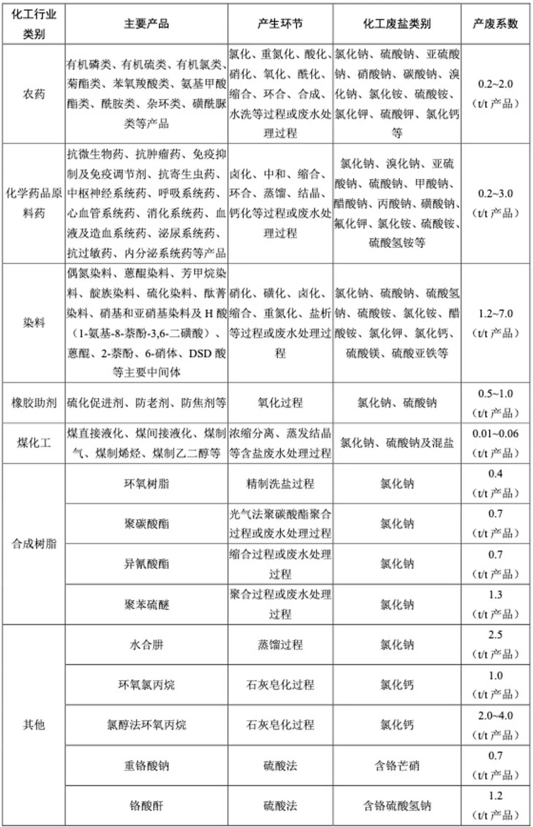
对于不明确是否具有危险特性的化工废盐,属于固体废物的,应根据《国家危险废物名录》《危险废物鉴别标准》(GB 5085.1~7)《危险废物鉴别技术规范》(HJ 298)等判定是否属于危险废物。3.1化工废盐产生环节主要有氯化、重氮化、酸化、硝化、氧化、缩合及中和、过滤、蒸发、结晶等化工过程或废水处理过程。以间歇产生为主。产生的化工废盐主要种类有钠盐、钙盐、铵盐、钾盐等。3.2杂质含量较少的化工废盐外观主要呈白色,杂质含量较多的化工废盐外观多呈微黄色、青白色,形态呈颗粒状。化工废盐中杂质以残留的反应物为主,主要为有毒有害有机物。主要化工行业生产过程中产生的化工废盐(是否属于危险废物应进行危险废物属性鉴别)情况如表1所示。
表1主要化工行业生产过程中产生的化工废盐信息

4化工废盐环境管理要求
4.1危险废物环境管理要求
主要化工行业生产过程中产生的化工废盐,属于固体废物且不排除是否具有危险特性的,应落实危险废物鉴别管理制度,根据《国家危险废物名录》《危险废物鉴别标准》(GB 5085.1~7)《危险废物鉴别技术规范》(HJ 298)等判定是否属于危险废物,属于危险废物的应按危险废物相关要求进行管理。
4.1.1落实污染环境防治责任制度,建立健全工业危险废物产生、收集、贮存、运输、利用、处置全过程的污染环境防治责任制度。
4.1.2落实危险废物识别标志制度,按照《环境保护图形标志固体废物贮存(处置)场》(GB15562.2)等有关规定,对危险废物的容器和包装物以及收集、贮存、运输、利用、处置危险废物的设施、场所设置危险废物识别标志。
4.1.3落实危险废物管理计划制度,按照《危险废物产生单位管理计划制定指南》有关要求制定危险废物管理计划,并报所在地生态环境主管部门备案。
4.1.4落实危险废物管理台账及申报制度,建立危险废物管理台账,如实记录有关信息,并通过国家危险废物信息管理系统向所在地生态环境主管部门申报危险废物的种类、产生量、流向、贮存、处置等有关资料。
4.1.5落实危险废物经营许可证制度,禁止将危险废物提供或委托给无许可证的单位或者其他生产经营者从事收集、贮存、利用、处置活动。
4.1.6落实危险废物转移制度,转移危险废物的,应当按照《危险废物转移管理办法》的有关规定填写、运行电子或者纸质转移联单。运输危险废物,应当采取防止污染环境的措施,并遵守国家有关危险货物运输管理的规定。
4.1.7产生工业危险废物的单位应当落实排污许可制度;已经取得排污许可证的,执行排污许可管理制度的规定。
4.1.8执行环境保护标准要求,产生危险废物的单位,应当按照国家有关规定和环境保护标准要求贮存、利用、处置危险废物,不得将其擅自倾倒、处置;禁止混合收集、贮存、运输、处置性质不相容而未经安全性处置的危险废物。
危险废物收集、贮存应当按照其特性分类进行;禁止将危险废物混入非危险废物中贮存。危险废物收集、贮存和运输过程的污染控制执行《危险废物贮存污染控制标准》(GB 18597)和《危险废物收集贮存运输技术规范》(HJ 2025)有关规定。自行利用处置危险废物的,其利用处置过程的污染控制应执行《危险废物焚烧污染控制标准》(GB 18484)《危险废物填埋污染控制标准》(GB 18598)《水泥窑协同处置固体废物环境保护技术规范》(HJ 662)《固体废物再生利用污染防治技术导则》(HJ 1091)有关要求,不得擅自倾倒、堆放;自行填埋处置危险废物的,应根据《危险废物填埋污染控制标准》(GB 18598)有关要求开展地下水监测、评估,并根据评估结果采取必要的风险管控措施。含有《挥发性有机物无组织排放控制标准》(GB 37822)定义的VOCs物料的危险废物,其贮存、运输、预处理等环节的挥发性有机物无组织排放控制应符合《挥发性有机物无组织排放控制标准》(GB 37822)的相关规定。
4.1.9落实环境影响评价制度及环境保护三同时制度,需要配套建设的危险废物贮存、利用4和处置设施应当与主体工程同时设计、同时施工、同时投入使用。
4.1.10落实环境应急预案,参考《危险废物经营单位编制应急预案指南》有关规定制定意外事故的防范措施和环境应急预案,并向所在地生态环境主管部门和其他负有固体废物污染环境防治监督管理职责的部门备案。
4.1.11加强危险废物规范化环境管理,按照《危险废物规范化环境管理评估指标》有关要求,提升危险废物规范化环境管理水平。
4.2坚持减量化、资源化和无害化原则
4.2.1减量化
(1)化工废盐产生单位应采取清洁生产措施,从源头减少化工废盐产生量和危害性。
(2)宜采用空冷、软水闭路循环冷却、增加循环水浓缩倍数等方式减少新鲜水及药剂的消耗,减少含盐废液产生。
(3)宜采用母液直接循环套用、回收溶剂循环套用等措施减少含盐废液的产生。
(4)宜采用自动化、连续化反应替代传统间歇式反应,用微通道反应代替传统釜式反应,提高反应转化率,减少含盐废液的产生。
(5)宜采用三氧化硫磺化替代硫酸磺化,加氢还原替代硫化碱还原,双氧水氧化、纯氧氧化替代次氯酸钠氧化,以及溶剂提纯替代酸碱提纯和绿色酶法催化合成等清洁生产工艺从源头上杜绝或减少含盐废液的产生。
4.2.2资源化
化工废盐经无害化处理后,宜通过精制、分盐等过程生产工业氯化钠、无水硫酸钠、磷酸盐、氯化钾、氯化钙、氯化铵、硫酸铵等工业副产盐。
4.2.3无害化
(1)宜采取萃取、吸附、膜分离、氧化、蒸发结晶、焚烧单一技术或者组合技术或其它先进可行技术去除化工废盐中的有毒有害成分。(2)化工废盐无害化处理后的盐水排海,应满足海洋生态环境、废水排放标准等相关国家政策标准要求并进行风险评估。
4.3其他环境管理要求
按危险废物进行管理的化工废盐,满足《国家危险废物名录》附录《危险废物豁免管理清单》中列出的豁免条件时,在所列的豁免环节豁免不按危险废物管理。
